全球能源需求的持续增长以及对碳中和的迫切需求,促使先进电池技术成为可持续能源研究的核心领域,尤其是在可再生能源系统与电气化交通的大规模整合方面。在众多新兴电化学储能技术中,钠离子电池(SIBs)凭借钠资源的天然富集性、成本效益以及环境友好性,已成为锂离子电池技术的可行替代方案。SIBs的商业化可行性在很大程度上依赖于电极材料创新的突破,尤其是高性能负极的开发,其需在成本效率比上实现优化。硬碳负极因其卓...
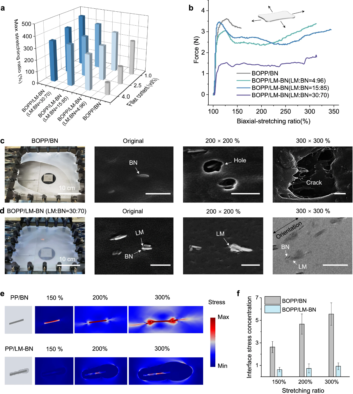
新能源领域(如快充、光伏和电动汽车)正迅速向高能量密度和小型化方向发展。然而,功率模块和逆变器的进一步小型化长期受限于内部介电薄膜电容器的大体积问题。为了实现电容器的小型化,器件层面需要确保薄膜具备超大面积和超薄厚度的加工与封装能力,而材料层面则要求具备高击穿强度和高介电性能。以双向拉伸聚丙烯薄膜(BOPP)为代表的电容膜,在经济性、加工性和击穿强度方面具有显著优势,年使用量超过10万吨,是电容器中应用...
在现代电子系统中,热管理已经成为一个日益紧迫的挑战,尤其是在数据中心、雷达、高能激光以及高性能计算等领域。随着功率密度的增加,散热需求迅速攀升,仅数据中心一项,每年就消耗约200太瓦时(TWh)的电能用于冷却设备,防止其过热。目前,强制空气对流和微通道冷却等技术虽在理论上能够应对当代电子设备的高热流需求,但在实际应用中,热源与冷却介质(热沉)之间的热阻依然是一个巨大的障碍,限制了这些冷却系统的有效性。为...
全球塑料年产量超过4.3亿吨,且大部分是基于传统石油基不可生物降解聚合物制成的,其中三分之二塑料制品均为短期使用,很快就废弃,这不仅会消耗了大量能源,更会加剧“白色污染”。完全生物可降解聚乳酸(PLA)因其优异的力学强度、生物相容性和成型加工性能受到了广泛关注,但其固有脆性和低耐热性的缺陷极大限制了其商业化应用。开发一种同时提高PLA薄膜的延展性、力学强度、耐热性和透明度的策略具有重大意义,但仍面临巨大...