辐射制冷(RC)通过持续反射太阳光、发射红外光的方式实现目标介质的降温,被认为是缓解全球变暖和集成电子发热的有效途径。然而,两波段内光学性质的相互干涉限制了反射率和发射率的同步提升(> 95%),且已报道的微纳光子体系在成本、可扩展性和环境稳定性方面存在严重不足。
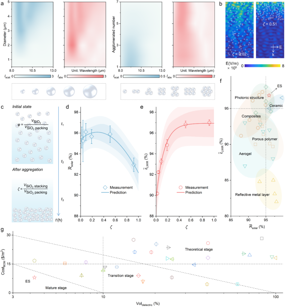
近日,8bo8足球比分 邓华教授团队利用“重力诱导粒子聚集”策略,构筑了一种具有可控电介质分布状态的稳定RC超材料。通过调控聚合物骨架中介电二氧化硅(SiO2, 4 vol%)的面内外聚集状态,以实现跨越两数量级波段(0.3-25 μm)的解耦光谱响应,即太阳反射率和红外发射率的同步优化。特定聚集条件下,聚合物微孔和电介质纳米孔可完全覆盖紫外至近红外波段的Mie散射,而电介质聚集所诱导的后向散射至前向散射的转变、以及自由空间中表面SiO2的声子增强Fröhlich共振则显著增强了红外消光特性。这种设计优化了传统三元RC体系(聚合物/电介质/孔隙)的材料变量、尺寸属性及空间分布效应,从而在单一超材料中同时结合了~96%太阳反射率和~97%红外发射率。正因如此,该材料在70 ℃的焦耳热源表面可提供5-8 ℃冷却效果,而在夏季太阳直射条件下,也支持非加热介质低于环境约5 ℃。更重要的是,上述策略可以很轻易地扩展至其它聚合物类型,并通过光子表面构建稳定耐用的抗污和抗剥离特性,以适应大多数RC场景。该工作以“Dielectric Aggregation-Mediated Dual-Band Robust Optical Performance for Low-Cost Radiative Cooling”为题发表在《Advanced Materials》上(Adv. Mater. 2025, 2504150)。文章第一作者是硕士研究生熊联虎。该研究得到国家科学技术部(重点研发计划)的资金支持。

图1 电介质聚集策略的背景及概念

图2 光学性质的解耦优化

图3 超材料的扩展制造及环境稳定性
该工作是团队近期关于功能高分子复合材料结构设计和功能网络调控相关研究的最新进展之一。针对传统加工方法难以精准调控聚合物-填料形貌网络及其界面相互作用等问题,团队提出和发展了一系列功能高分子复合材料加工新策略,并被证实在多个功能材料领域具有广阔的应用前景,包括湿气诱导发电(Mater. Horiz. 2025, 12, 2309-2318; Energy Environ. Sci. 2023, 16, 3600; Adv. Funct. Mater. 2023, 33, 2210027),辐射制冷(Adv. Mater. 2025, 2504150; Nat. Commun. 2023, 14, 6129),可拉伸导体(Adv. Funct. Mater. 2024, 34, 2400288; SusMat. 2024; 4:e204; Adv. Funct. Mater. 2023, 2308799),海水淡化(Adv. Mater. Technol. 2025, 10, 2401512; Small 2025, 21, 2411262; Mater. Horiz. 2023; J. Mater. Chem. A, 2023, 11, 7711; ACS Sustainable Chem. Eng. 2023, 11, 3882)和柔性热电/电热装置(Small 2025, 21, 2501960; Composites Part B 2023, 252, 110512; ACS Appl. Mater. Interfaces 2023, 15, 10947)等。通过对功能材料进行结构设计和填料网络调控,团队致力于解决当今社会面临的重大问题,助力实现“碳中和”以及可持续能源发展。
原文链接://advanced.onlinelibrary.wiley.com/doi/10.1002/adma.202504150
来源:高分子科技
编辑:杨燕玲
审核:李乙文