PEDOT:PSS基三维导电水凝胶凭借更符合真实使用环境的可设计三维结构、原料商业可获得、易加工、导电率高等特点,逐步应用到电子皮肤、脑机接口、可植入式三维生物电子器件等领域。在众多制备该水凝胶的方法中,3D打印技术依赖其特有的高设计性与便捷加工性等优点,已经成为制备PEDOT:PSS基三维导电水凝胶的重要手段之一。然而,无论是使用成熟的挤出直写式3D打印技术进行层层堆叠制备水凝胶,或利用光固化3D打印技术进行光致聚合,仍存在对打印墨水流变性能要求严格、对墨水光吸收效率与光穿透深度要求高等问题,由此造成现有打印技术难以制备具有宽范围机械模量可调的三维导电凝胶材料。而这种与植入部位生物组织的模量不匹配性,也限制了PEDOT:PSS三维导电水凝胶在生物电子器件领域的发展与应用。

近日,8bo8足球比分live 冯文骞研究员团队利用液-液3D打印技术,通过打印水性墨水中PEDOT:PSS纳米颗粒与周围油相中聚合物表面活性剂在水油界面处的快速自组装行为,在液-液界面处自发形成稳定且致密的类固体壁,从而克服水性墨水在油相中的Rayleigh-Plateau不稳定性,实现对打印路径上导电墨水的“三维塑形”。由于该界面组装结构具有高度的稳定性与灵敏性,可使用PEDOT:PSS含量低至0.1mgmL-1的水相浓度进行液-液打印,并利用该组装结构的稳定性进行水性墨水结构内的操作,比如生成具有双重嵌套网络的凝胶结构。由于该方法具有广泛的适用性,因而可通过改变打印墨水成分打印制备出机械模量可调(已验证的杨氏模量:7.3至3875.0 kPa,可进一步扩展)、电学性能可调(电导率~301 S m-1)的高精度(~75 μm)导电凝胶。制得的管状导电凝胶可形成环形电场,用以实现流动式电化学沉积的微反应器应用。同时,利用该导电凝胶成功制备了近场通讯(near field communication, NFC)芯片以实现无线信号的接收、电信号的转换与传输,为可植入式无线生物电子器件的制备与开发提供思路。相关工作以“Liquid-in-liquid printing of 3D and mechanically tunable conductive hydrogels”为题发表在Nature Communications期刊上,论文的第一作者为8bo8足球比分live 硕士研究生谢昕剑,通讯作者为冯文骞研究员与李红娇副研究员。

图1.液-液3D打印技术制备PEDOT:PSS导电水凝胶的机理、过程与产品特性示意图
该组装体系不仅能够在宽pH范围内(pH=3~12)进行界面组装,同时可实现低浓度(0.1 mg mL-1)、低粘度(6.5 mPa⸱s)PEDOT:PSS在低表面活性剂含量(0.5 vol%)、低粘度(10 mPa⸱s)油相的条件下进行3D打印,且打印结构在室温下至少稳定存在12h。

图2.PEDOT:PSS与聚合物表面活性剂间的自组装机理表征与墨水打印条件探索
将掺杂有不同光敏单体的导电水相打印、光固化后,可以制备出机械性能(杨氏模量:7.3-3875.0 kPa)与电学性能(电导率~301 S m-1)不同的导电水凝胶。

图3.具有单交联网络与双交联网络的PEDOT:PSS导电水凝胶的拉伸与导电性能表征
该打印技术可以达到75μm的打印精度,且在1.8cm的直径范围内成功制备出1m长的导电水凝胶,同时能制备不同悬空结构和中空结构的导电水凝胶。

图4.液-液3D打印技术的打印精度与可打印性的表征
打印出的PEDOT:PSS水凝胶制成的NFC芯片可以实现在有生物皮肤阻隔的条件下,与手机端进行无线信号传输以及电信号的转换,使与之相连的LED灯泡以2 Hz的周期进行闪烁。

图5.PEDOT:PSS基NFC芯片的制备与性能表征

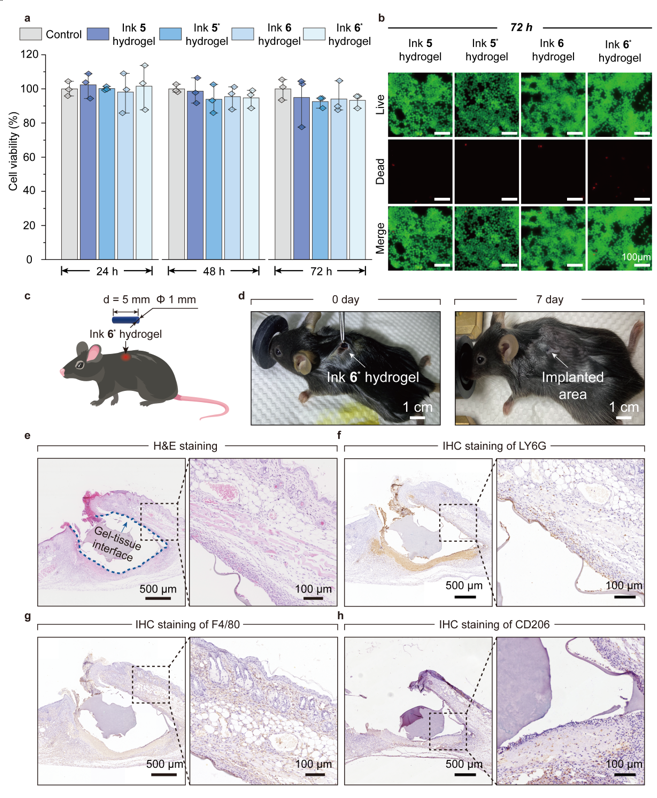
图6.生物相容性研究
原文链接://www.nature.com/articles/s41467-023-40004-7
撰稿:冯文骞
编辑:杨燕玲
审核:刘向阳