大自然创造了大量的生物酶用于催化各种生化反应和生物过程。目前,生物酶已被大量生产并用于催化多种生物化学应用,包括合成必要的药物分子、复杂的天然产物和大分子制剂等。然而,其成本高、制备复杂、回收困难、在苛刻的pH和温度下不稳定等因素严重阻碍了其生物医学应用。近年来,仿酶催化生物合成和生物治疗的需求不断增加,促进了纳米酶、高分子人造酶等快速发展,尤其是仿金属蛋白酶材料(AMEs)。金属-氮配位结构(M-Nx)的仿酶催化单原子材料因具有类似天然金属蛋白酶的催化中心结构和生物催化活性,已经成为一种潜在的仿酶催化材料,如实现高效仿过氧化物酶和仿氧化物酶催化产活性氧(ROS)等。然而,由于构筑具有不同金属单原子中心但具有相似的物理化学和配位结构的AMEs仍然是一个巨大的挑战,这导致对比不同M-Nx单原子中心的催化活性、底物选择性、动力学和ROS产物以及解析相关机制尚无法实现。
鉴于此,近期8bo8足球比分live 程冲研究员联合邱逦教授、王毅研究员等提出在水溶液中构建具有精确结构的杂原子掺杂配位聚合物纳米前驱体,并成功制备出20种具有相似尺寸、形貌、比表面积、孔隙率和孔径但金属中心不同的单原子仿酶材料,并系统地分析对比了相关单原子材料的仿酶中心,探索了它们模拟氧化酶(OXD)、过氧化物酶(POD)和卤素过氧化物酶(HPO)的催化性能,揭示了不同金属活性中心对其仿酶催化活性、底物选择性、动力学和活性氧(ROS)种类的影响。相关研究发表于Advanced Materials,A Library of ROS-Catalytic Metalloenzyme-Mimics with Atomic Metal Centers。
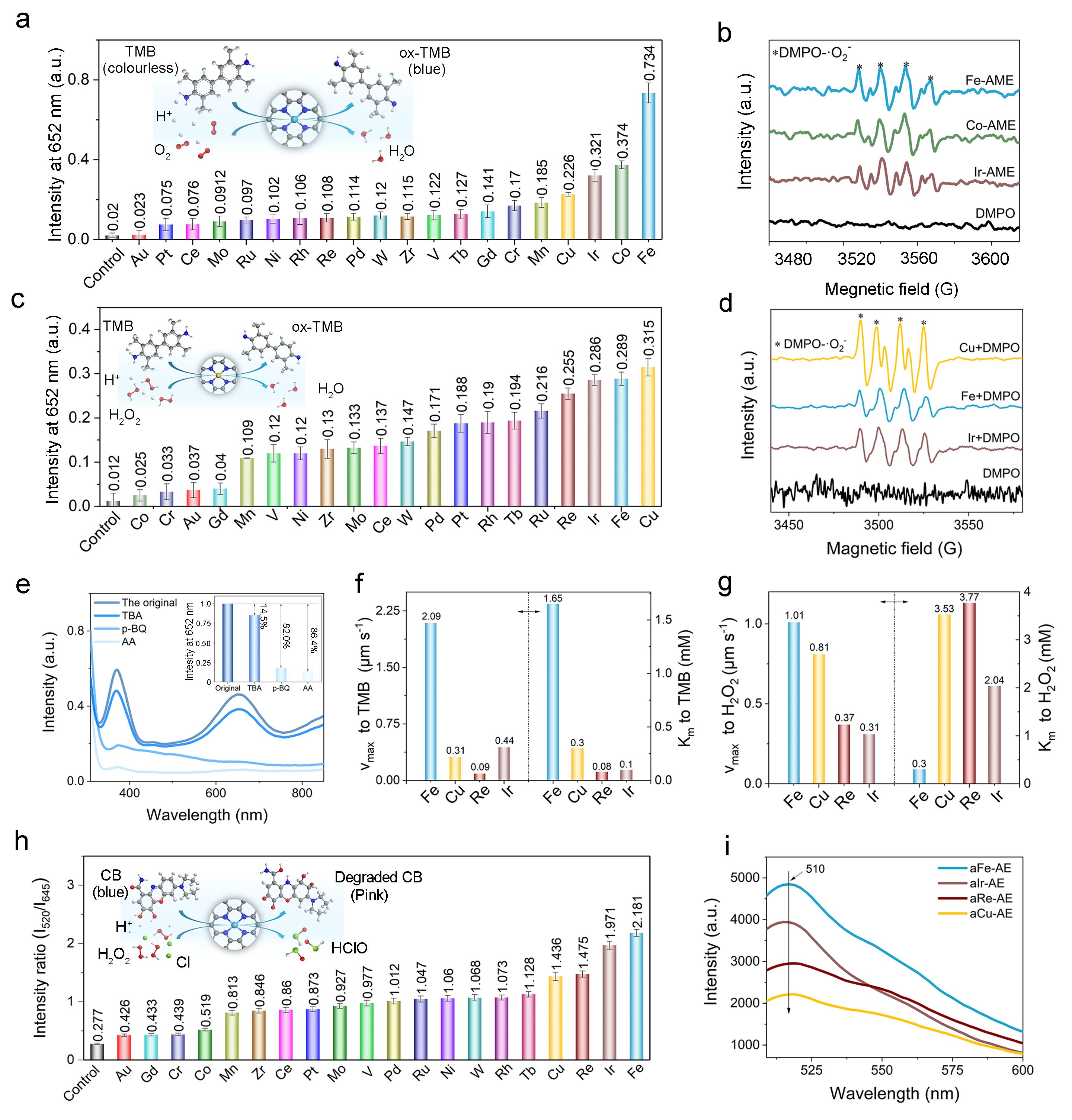
研究人员具体是通过水相原位掺杂的方法制备了一系列过渡金属原子掺杂的金属-有机配位聚合物前驱体材料,然后通过高温碳化成功合成了一系列具有相似尺寸和纳米立方体形貌的单原子仿酶材料(图1)。精细结构表征表明,所制备的单原子仿酶材料具有相似的比表面积和孔径分布;XPS测试未发现明显的零价金属峰;AC-HAADF-STEM表明掺杂过渡金属呈原子级分散;XAS拟合结果表明仿酶材料中的过渡金属的配位结构与天然金属蛋白酶材料的M-N4结构类似。该过渡金属单原子仿酶具有OXD、POD和HPO仿酶催化产ROS活性,与天然酶类似,其仿酶催化产ROS活性与材料浓度、反应体系温度和pH密切相关,仿酶催化过程符合米氏方程。TMB显色反应和稳态动力学表明具有Fe-Nx活性中心的Fe-AME表现出最高的OXD和HPO仿酶活性,而Cu-AME表现出最好的POD仿酶活性(图2),表明所制备的过渡金属单原子仿酶材料的催化活性与其金属活性中心种类密切相关。

图1.催化产ROS的仿金属蛋白酶单原子库材料。

图2.单原子仿酶材料的催化产ROS活性。
为进一步对比不同金属单原子中心的仿酶催化活性、底物选择性、动力学和活性氧(ROS)产物,并解析相关催化产ROS机制,程冲研究员团队构筑了20种具有相似尺寸、形貌、比表面积、孔隙率和孔径但金属中心不同的单原子仿酶材料。通过系统研究其OXD、POD和HPO仿酶催化产ROS性能,揭示了金属活性中心对其仿酶催化活性、底物选择性、动力学和活性氧(ROS)种类的影响。本研究工作制备的一系列金属单原子仿酶材料不仅表现出较高的催化产ROS活性,而且该原创性的研究理论和思路也为人造酶材料的从头设计与生物功能构建提供有效的理论指导。
原文链接:
//onlinelibrary.wiley.com/doi/abs/10.1002/adma.202200255
撰稿:程冲
编辑:杨燕玲
审核:刘向阳